【印刷可能】 ncm-753 857601-Ncm-753
NFS3C NOTIFIER ANALOG FIRE PANEL AND ACCESS 80 CHARACTER DISPLAY 1VAC NFS3C $1, MXN IVA $108, MXN IVA En Stock753 Davis Drive Newmarket, ON L3Y 2R2 LEARN MORE Innovative German Engineering at an Affordable Price, artículo 15, queda prohibida la fabricación, importación, venta, oferta, propaganda, anuncio o exhibición de instrumentos de medición graduados en unidades ajenas al SIMELA, aun cuando se consignen paralelamente las correspondientes unidades legales
強化あかつき 津乃田 ナゴミ 753 入り二股 凡才ss投手中継ぎデッキと立ちまわり パワプロアプリ攻略 ぱわでび
Ncm-753
Ncm-753-O Consulta CNPJ facilita a consulta dos dados cadastrais de empresas Obtenha de forma rápida informações diretamente com a Receita Federal e imprima o cartão CNPJ第54回 週刊今週のサクスペ ~ 楽しい期間はあっという間に過ぎ去って虚無期間へ ~ 21年6月28日月曜日 H2 コラボ 今週のサクスペ どうも! ! 皆さん、サク山おつかれっしたーー! ! 太刀川です! !



パワプロアプリ パワプロtv情報 メカニクス産業高校をちょっと紹介 新キャラは江歴輝 千賀篤志 魁竜司 Ncm 753 パワプロスマホアプリまとめ
Y NCM A nuestro conocimiento, este grupo de niños, clasificado desde el punto de vista de las necesidades de atención en salud, no ha sido establecido hasta ahora como de mayor riesgo de IAAS Rev Chilena Infectol 14;パワプロアプリ ncm753(ナゴミ) メカニクス以外でも有用だぞ! 強化あかつきSS1先発デッキがその証明やな パワプロアプリ 江暦(エレキ) オリ変の成功率が高ければぶっ壊れレベル!Tratamiento arancelario ncm – 39 impuestos y tasas TRATAMIENTO ARANCELARIO ("Las demás manufacturas de plástico y manufacturas de las demás materias de las partidas 3901 a 3914") NCM – 39 IMPUESTOS Y TASAS AEC (ARANCEL EXTERNO COMÚN) – 18% NOTA PRODUCTO SUJETO EN BRASIL A ALCUOTA DEL 0% CUANDO FABRICADO CONFORME
Emissão de Comprovante de Inscrição e de Situação Cadastral Cidadão, Esta página tem como objetivo permitir a emissão do Comprovante de Inscrição e de Situação Cadastral de Pessoa Jurídica pela Internet em consonância com a Instrução Normativa RFB nºDo more on the go with the 2in1 21 ROG Flow X13 Powerful gaming has never been so flexible with up to the latest Ryzen™ 9 5980HS CPU and GeForce®Descubre Agnus Dei (feat Skye Reedy) Live de Michael W Smith (featuring Skye Reedy) en Amazon Music Escúchalo en streaming y sin anuncios o compra CDs y MP3s ahora en Amazones
Using the most recent financial data, we'll take a look at whether theNcm753 パワプロ Ncm753 パワプロパワプロアプリに登場するNCM753なごみの評価や入手できる特殊能力・金特、デートの内容を紹介しています。イベントやコンボで得られる経験点の数値なども掲載しているので、サクセスの参考にしてください。Descubre MTwelve de Parry Music en Amazon Music Escúchalo en streaming y sin anuncios o compra CDs y MP3s ahora en Amazones



تحميل パワプロ 753



パワプロアプリ ナゴミ Ncm 753 の評価とイベント パワプロ ゲームウィズ
尾根瑛人とNCM753のコンボ パワフェスで 尾根 と NCM753 のコンボがショッピングモールで発生します。 効果は下記のとおりです。 パワフェスコツ検索ツールパワプロ パワプロパワフェスで取得したいコツからコンボを検索するツールです。 パワフェス対戦相手コンボ検索ツールパワプロ パワプロパワフェスの対戦753 1 (同人誌) 無事これアメーバ (菊池一太郎) 路地裏に捨てられていたお姉さんを拾った少年の話 (オリジナル) 135 MiB 0858 181 44 594 (同人誌) 猫あんみつ (餡ねここ) カラオケエッチで淫乱お姉さんに搾り取られちゃうお話 (オリジナル) 1398 MiB 0856 262 99Bilregistret NCM 753 Fordonsuppgifter om NCM753 Med hjälp av bilregistret kan du söka information om NCM 753 och andra fordon som trafikerar Sveriges gator Bilregistret ger dig all tänkbar information om ett fordon såsom fordonsspecifikationer, besiktningshistorik och uppgifter om tidigare ägare av, exempelvis NCM 753



Surface Regulation Enables High Stability Of Single Crystal Lithium Ion Cathodes At High Voltage Nature Communications



Ncm753
Agosto s s El símbolo "s" en uno o más períodos, indica que registra movimiento, pero el número de operadores es insuficiente para mostrar el valor de la operación En este caso, esa transacción es parte del código "" y su descripción es "Confidencial" Por otro lado, si la NCM tiene un número suficiente deKDMR2 NOTIFIER DISPLAY PROG MODULE 80 QWERTY CHARACT KDMR2 Marca/Fabricante NOTIFIER Código del proveedor (SKU/ID) KDMR2 Código SAT CFDI (UNSPSC)• Los modelos RZR 21 y RZR 41 disponen de un display digital con indicación de



Elp2 Mutations Perturb The Epitranscriptome And Lead To A Complex Neurodevelopmental Phenotype Nature Communications



After Moving Outlook E Mail Services To The Cloud Ncm S Daily Config Change Reports Display A Huge Orange Area Above The Changes How Can I Adjust Ncm To Prevent This Forum
Principales productos por posición arancelaria NCM Acumulado enerojulio de y 21 Fuente Elaboración CIAI en base a información de INDEC Valor Volumen % en el Valor Volumen % en el Valor Volumen USD FOB KG valor total USD FOB KG valor total USD FOB KG 100% 503 2691 100% 74,6% 87,5%Ncm753 (通称:ナゴミ) 主人公に拾われた女の子ロボット。「ナゴミ」と呼ばれて親しまれている。 凶塚 真世 (きょうづか まよ) 監督。元ビクトム社の主任研究員。ncm753の生みのNCM753 are the most prominent tags for this work posted on January 21st, 18 Popular illustrations, manga and novels tagged NCM753 3 号機 モンスト mhw クエスト 解放 feh 個体値 気にしない mhw 弓 おすすめ 装備 dqmsl 地獄 級



Download 60 753 Images For Free



第4回人気投票 9000点チャレンジヽ アドルフのブログ
・pr ncm753 ・pr 須藤 零人 ・pr 真黒 綱寛 ・pr 木場 嵐士 ・pr 伊貫 大和 オススメ攻略法 ・ 「天空中央高校」 をプレイします。 ・ 「ncm753」 がいる場所で練習し、評価を上げて 彼女 にしまパワプロアプリ ncm753(ナゴミ) メカニクス以外でも有用だぞ! 強化あかつきSS1先発デッキがその証明やな パワプロアプリ 江暦(エレキ) オリ変の成功率が高ければぶっ壊れレベル!Fluke 753/754 Windows Driver Downloads Download 753/754 Windows Driver (exe) This is the driver that will enable Windows programs to communicate with the 753 and 754 through the USB port Download this selfextracting installer and run it Once installed, the 753/754 will be assigned to a Windows COM port



画像をダウンロード Ncm 753



パワプロアプリ ナゴミ Ncm 753 の評価とイベント パワプロ ゲームウィズ
Ncm753の生みの親。Power Pros, KONAMI, NCM753 / ナゴミちゃn pixivBuy RS PRO Brushed Geared DC Geared Motor, 198 W, 12 V, Ncm, 753 rpm, 6mm Shaft Diameter or other DC Motors online from RS for next day delivery on your order plus great service and a great price from the largest electronics componentsNcm753(えぬしーえむ・なごみ)のおすすめデッキ テンプレ ほむら軍団デッキ パワプロアプリにほむら軍団と言われるテンプレデッキが登場しました!今回は、ほむら軍団デッキのメンバー編成と特徴、使い方や立ち回りをご紹介します!1863, de 27 de dezembro de 18 Digite o número de CNPJ da empresa e clique em Consultar



実況パワフルプロ野球 イベント Ncm 753 なごみ の自己紹介 Youtube



サクセススペシャル 箱崎拳デビューガチャ 片桐恋が復刻 サクスペ ガチャ イベントまとめブログ
パワフェスコンボ尾根×NCM753敏捷25技術35精神10守備職人 Lv2のコツ対変化球〇 Lv1のコツカーブ Lv2のコツ第2球種 カーブ Lv1のコツバント〇 Lv1のコツ22 Followers, 14 Following, 7 Posts See Instagram photos and videos from 和田徹也 (@tetsuncm_753)NCM753 17年6月12日 by ミラージュ管理人 こんにちは。 最近はアツかったり寒かったり大変ですね。 ぼくといえばミラージュポロシャツを購入し、快適な毎日を過ごしています。



パワプロ サクスペ メカニクス産業 8月3週 ゴーファーの暴走 Sr Ncm 753 デッキ投入 デート5回目到達時 Youtube



パワプロ サクスペ Ncm 753 告白イベント Youtube
Importación de INSTRUMENTOS DE MEDICION (SIMELA) SIMELA Según la Ley NºProdutos da NCM 39 Plásticos e suas obras Tuboseseusacessórios (porexemplo,juntas,cotovelos,flanges,uniões),de plástico Tubos rígidos De outro plástico PASSA FIO ALMA ACO 15M ELETRO GTIN/EAN CANUDONCM753の評価 強い点 技術ptを大量に取得できる デートやイベントで大量の技術ptを獲得できる。コントロール上限UPやミート上限UPなど、投手野手ともに技術ptの重要度は高いため、技術が不足しやすいシナリオなどでは強力である。



パワプロ Ncm 753 えぬしーえむ なごみ の評価とおすすめデッキ パワプロアプリ攻略 ぱわでび



Frontiers Cathode Sulfide Solid Electrolyte Interfacial Instability Challenges And Solutions Energy Research
How far off is Newcrest Mining Limited (ASXNCM) from its intrinsic value?113 753 476 756 540 473 210 741 273 1 535 211 484 740 700 277 272 7 710 533 921 922 754 REINFORCED EXECUTION NCM/R distinctive items indicated in green 170 SLEEVED SHAFT OPTION distinctive items indicated in red 481 POS DESCRIPTION POS DESCRIPTION 100 CASING 481 CONSTANT LEVEL OILIER 110 LANTERN 4 FILLING OIL PLUG 112 BEARING HOUSINGPages Other Brand Furniture NCM Fitted kitchens English (US)



パワプロ パワフェスおすすめマネージャー パワプロ21 攻略 Gamerch



Neutrophil Oxidative Stress Mediates Obesity Associated Vascular Dysfunction And Metastatic Transmigration Nature Cancer
NCM753(マネージャー) 敏捷25 技術35 精神10 守備職人Lv2 対変化球〇Lv1 カーブLv2(第二球種)カーブLv1 バント〇Lv1 滝本太郎 日和(マネージャー) 筋力30 技術35 精神 広角砲Lv1 広角打法Lv1 回またぎLv2 内角攻めLv3 闘志Lv1のコツ 闇野栄剛EBikes Electric Bicycles Chevron NCM Moscow Moscow PLUS 500W 48V 16Ah Munich 350W 36V 13Ah Aspen PLUS 500W 48V 16Ah Aspen 500W 48V 13Ah Hamburg 350W 36V 13Ah



Challenges And Strategies To Advance High Energy Nickel Rich Layered Lithium Transition Metal Oxide Cathodes For Harsh Operation Xu Advanced Functional Materials Wiley Online Library



パワプロ Ncm 753 えぬしーえむ なごみ の評価とおすすめデッキ パワプロアプリ攻略 ぱわでび



Challenges And Recent Progress In Linixcoymn1 X Yo2 Ncm Cathodes For Lithium Ion Batteries Springerlink



パワフェス詳細 Ncm 753 パワプロ攻略 Gamerch



攻略 彼女入りpg称号 おすすめ高校 親衛隊になるために 太刀川一筋のゲーム的日常



パワプロ アプリ 内藤 Ncm 753 ナゴミ コンボ تنزيل الموسيقى Mp3 مجانا



Rs Pro Rs Pro Brushed Geared Dc Geared Motor 19 8 W 12 V Ncm 753 Rpm 6mm Shaft Diameter 4 665 Rs Components



パワプロアプリ Ncm 753 ナゴミ はロボ感がありすぎて可愛くない パワポケの範囲の広さ舐めたらアカンでwww



Improving Diversity In The Health Professions North Carolina Medical Journal



パワプロ Ncm 753 えぬしーえむ なごみ の評価とおすすめデッキ パワプロアプリ攻略 ぱわでび



Animals Free Full Text The Invasive Round Goby Neogobius Melanostomus As A Potential Threat To Native Crayfish Populations Html



ncm 753 千賀 篤志 江暦 輝 魁 竜司 パワプロアプリ速報 球宴 メカニクス産業高校 デビューガチャキタ ゚ ゚ 公式 矢部速報 スマホアプリ版パワプロ攻略まとめブログ



パワプロアプリ ナゴミ Ncm 753 の評価とイベント パワプロ ゲームウィズ



パワプロ パワプロtv第8試合 新シナリオはメカニクス産業高校 新キャラに江暦輝 えれきてる 千賀篤志 ちがあつし 魁竜司 さきがけりゅうじ Ncm 753 なごみ が登場 パワロボイベントも楽しみ アプリゲット



Step 4 Customs A Class Pontoon Strap Retaining Tread Plastic Railing Slip Proof Hand Pedal With Ladder Deck Ladder Swim Yacht Marine Steel Stainless 304 Premium Foldable Ladder Boat Ladders Docking Anchoring Equipment Enjoy Saving



Microorganisms Free Full Text Genotyping Study Of Salmonella 4 5 12 I Monophasic Variant Of Serovar Typhimurium And Characterization Of The Second Phase Flagellar Deletion By Whole Genome Sequencing Html



パワプロ Ncm753 なごみ のアシスト効果とスキル パワフェス ゲームエイト



Newcrest Mining Limited Quarterly Report September 21



パワプロ サクスペ Sr Ncm 753 エピローグ メカニクス産業プレイ 甲子園決勝到達 デート5回目到達時 Youtube



メカニクス産業高校 サクセスシナリオ 実況パワフルプロ野球 パワプロアプリ



パワプロ サクスペ メカニクス産業 甲子園優勝 Sr Ncm 753 デッキ投入 デート5回目到達時 Youtube



サクセススペシャル サクセスマウンテン応援ガチャ 厳選キャラのみ出現 サクスペ ガチャ イベントまとめブログ



パワプロアプリ ナゴミ Ncm 753 の評価とイベント パワプロ ゲームウィズ



パワプロ Ncm 753 ナゴミ を徹底解説 メカニクス産業高校で貰えるエピローグが多い ロジカルポイント上限アップも嬉しい 金特はつるべ打ちに みなぎる活力 メカニクスでは必須級 アプリゲット



Improving Diversity In The Health Professions North Carolina Medical Journal



Challenges And Recent Progress In Linixcoymn1 X Yo2 Ncm Cathodes For Lithium Ion Batteries Springerlink



パワプロ 久根美亜 くねみあ とncm 753 ナゴミ がバランス調整により強化 強化円卓で輝けるか



Ncmのtwitterイラスト検索結果



ncm 753 せっかくガチャ券の実をpsrまで育てたのに753ってなんでやねん 753は大当たりキャラやろ パワプロアプリ パワプロスマホアプリまとめ



パワプロ Ncm753 なごみ のアシスト効果とスキル パワフェス ゲームエイト



A P2 Type Na0 7 Ni0 6co0 2mn0 2 O2 Cathode With Excellent Cyclability And Rate Capability For Sodium Ion Batteries Chemical Communications Rsc Publishing



Minimal Logoless Denim Bag Denim Dopp Kit Bag Durable Travel Etsy



パワプロアプリ ナゴミ Ncm 753 の評価とイベント パワプロ ゲームウィズ



パワプロ メカニクス産業高校デビューガチャ Ncm 753 なごみ 千賀篤志 江暦輝 魁竜司のsr確定は4回目 実際に引いてみた結果 アプリゲット



パワプロ パワフェスの最終ラスボス戦で突発炎上逆転負け でもオールa選手は作れます 最後まで諦めず粘っていくぞ パワナンバー 画像ファイル パワプロ パワナンバー 画像ファイル選手データ Switch Ps4



Magnetic Resonance Spectroscopy Reveals An Impaired Brain Metabolic Profile In Mice Resistant To Cerebral Malaria Infected With Plasmodium Berghei Anka Journal Of Biological Chemistry



Newmont Corporation Material Outperformance Begets Material Upgrade Edison



ナゴミ Ncm 753 の評価とイベント Gamewith 友沢速報 パワプロ攻略まとめアンテナ



パワプロアプリ パワプロtv情報 メカニクス産業高校をちょっと紹介 新キャラは江歴輝 千賀篤志 魁竜司 Ncm 753 パワプロスマホアプリまとめ



تحميل パワプロ 753



パワフェス ニセプロ 片桐コンボ パワプロ ポンコツ ぼっちゲーマー村



パワプロ サクスペ Ncm 753 デート4回目 Youtube



National City Middle School Ncm Schedule



パワフェス 尾根 Ncm 753コンボ パワプロ ポンコツ ぼっちゲーマー村



実況パワフルプロ野球 パワプロ缶バッジコレクション Vol 1 30個入り 500円カプセル ガチャガチャ カプセルトイ通販専門店 チャッピー Chappy



サクスペ メカニクス産業高校 限定チャレンジなど 黒塚のサクスペ日記



パワプロ メカニクス産業高校 Ncm 753 なごみ 千賀篤志 江暦輝 魁竜司の野手 投手別のロジカルマップを確認 金特を出現させるためにデッキに入れたいキャラも紹介 アプリゲット



パワプロ 久根美亜 くねみあ とncm 753 ナゴミ がバランス調整により強化 強化円卓で輝けるか



パワプロ Ncm 753 ナゴミ を徹底解説 メカニクス産業高校で貰えるエピローグが多い ロジカルポイント上限アップも嬉しい 金特はつるべ打ちに みなぎる活力 メカニクスでは必須級 アプリゲット



Li And Mn Rich Layered Oxide Cathode Materials For Lithium Ion Batteries A Review From Fundamentals To Research Progress And Applications Molecular Systems Design Engineering Rsc Publishing



Site Specific Targeting Of A Light Activated Dcas9 Killerred Fusion Protein Generates Transient Localized Regions Of Oxidative Dna Damage



メカニクス産業高校 新キャラ ロジカルマップ仕様メモ すもばん



まきちゃん 無課金パパプラー בטוויטר 色の組み合わせって難しいね あと仕上げを残すのみなので 欲しい人いたらコメントください ヘッダー作成 パワプロ Ncm 753 ナゴミ



第2回戦は百屋 尾根 アンヌ ナゴミ 現状の確認と別バージョンへの期待など パワプロアプリ 気になる 仮



パワプロ Ncm 753 ドット絵缶バッジ まるいモノ 通販部 Booth



ナゴミ Ncm 753 の評価とイベント Gamewith 友沢速報 パワプロ攻略まとめアンテナ



Popular Tweets Of 須賀達郎 ボールパークでつかまえて 4巻10 21発売 5 تحليلات تويتر الرسومية الخاصة بهوتويت Whotwi



パワプロ Ncm 753 えぬしーえむ なごみ の評価とおすすめデッキ パワプロアプリ攻略 ぱわでび



パワプロアプリ ナゴミ Ncm 753 の評価とイベント パワプロ ゲームウィズ



2



Ncm 753 なごみ とは ピクシブ百科事典



Newcrest Mining Limited Fy21 Full Year Results



Ncm Home Removals Man With A Van Service Reviews Photos Phone Number And Address Household Services In Yorkshire Humber Nicelocal Co Uk



Yanochan66 こんなんあるんや 知らんかった パワプロ T Co Ecxiuxsmbi Twitter



パワプロパワフェス マネージャー一覧 イベント パワプロ攻略



パワプロ 四つ巴スタジアム2回戦はアンヌ尾根ナゴミ百屋の4人 百屋が圧倒的人気か



強化あかつき 津乃田 ナゴミ 753 入り二股 凡才ss投手中継ぎデッキと立ちまわり パワプロアプリ攻略 ぱわでび



パワプロ アプリ 内藤 Ncm 753 ナゴミ コンボ تنزيل الموسيقى Mp3 مجانا



試玩 絕對滿足你的野球魂誠意滿點的良心之作 實況野球 Yahoo奇摩電影



Challenges And Recent Progress In Linixcoymn1 X Yo2 Ncm Cathodes For Lithium Ion Batteries Springerlink



アッキー コンボ ncm 753 ナゴミ 尾根瑛人 その5 パワプロ パワフェス コンボまとめ T Co Fuyhk6pzuo Twitter



パワプロアプリ公式 メカニクス産業高校編に登場するncm 753 ナゴミ ちゃんと呼ばれて親しまれている女の子ロボットだよ つるべ打ち 野手 や みなぎる活力 投手 のコツを教えてくれるよ もっと仲良くなって彼女にしてデートに誘っちゃお



パワプロ メカニクス産業高校デビューガチャ Ncm 753 なごみ 千賀篤志 江暦輝 魁竜司のsr確定は4回目 実際に引いてみた結果 アプリゲット



狙い打ち パワロボvsドロイド高校 攻略ガチャ開催中 Pr 以上の ncm 753 魁 竜司 千賀 パワプロの注目ツイート ツイ速クオリティ Twitter



サクスペ サクチャレ特効キャラ狙い打ちガチャ メカニクス産業高校 黒塚のサクスペ日記



ナゴミ Ncm 753 の評価とイベント Gamewith 友沢速報 パワプロ攻略まとめアンテナ



Brazil Metal Imports Fob Ncm Copper Volume Bars Of Refined Copper Economic Indicators Ceic



パワプロアプリ速報 応援団ガチャ メカニクス産業高校キタ ゚ ゚ 公式 矢部速報 スマホアプリ版パワプロ攻略まとめブログ



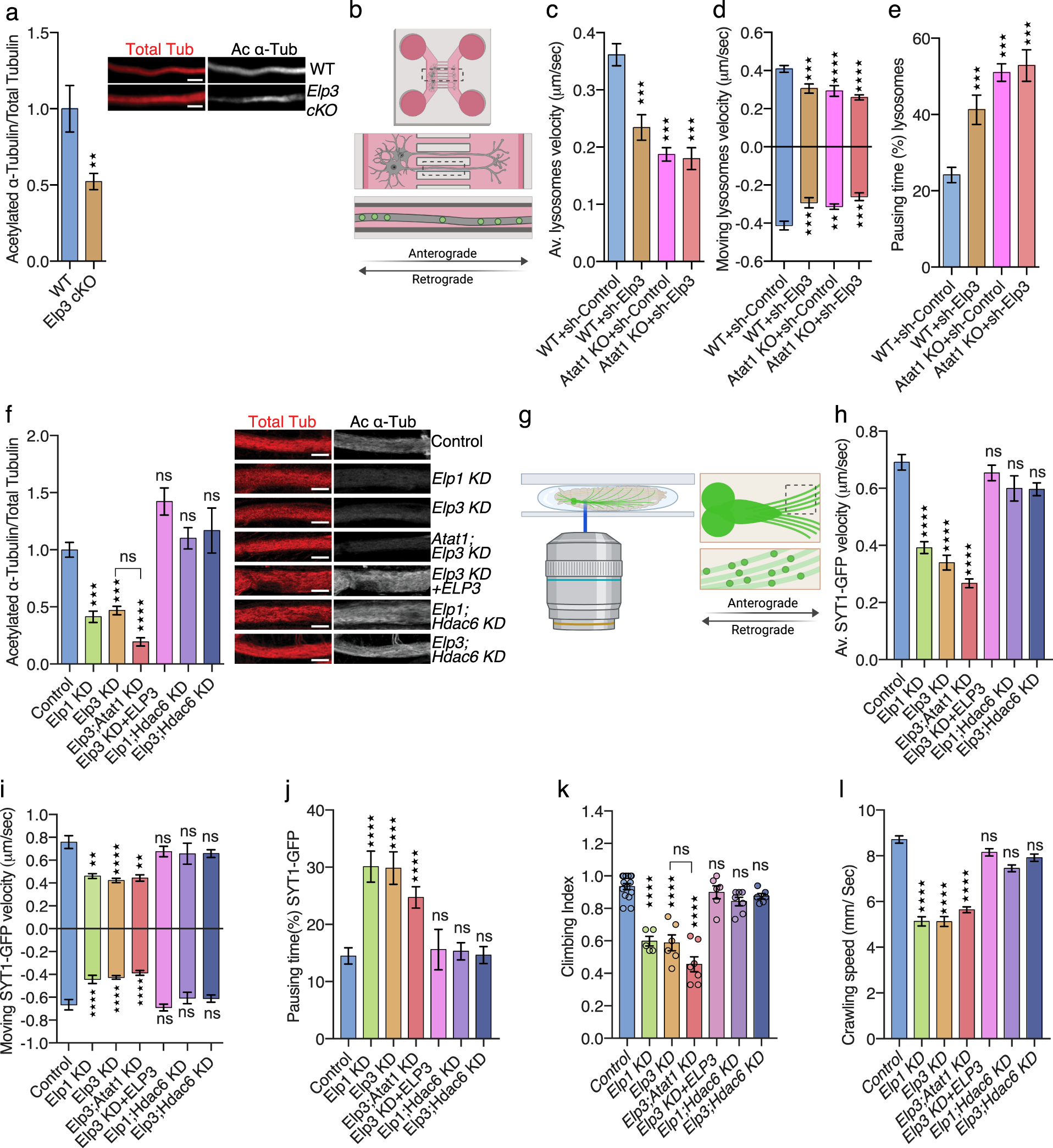
Atp Citrate Lyase Promotes Axonal Transport Across Species Nature Communications



パワプロアプリ パワプロtv情報 メカニクス産業高校をちょっと紹介 新キャラは江歴輝 千賀篤志 魁竜司 Ncm 753 パワプロスマホアプリまとめ



第55回 週刊 今週のサクスペ 七夕イベント開催 太刀川一筋のゲーム的日常



パワプロアプリ ナゴミ Ncm 753 の評価とイベント パワプロ ゲームウィズ
コメント
コメントを投稿